

1
文章摘要
本工作设计了一种自修复的铜单原子催化剂,通过析氢反应使Cu-N键部分断裂,形成配位不饱和的铜位点,并自发与邻近ZrO2团簇配位,形成ZrO2/CuN1O2杂化结构。原位拉曼光谱与X射线吸收精细结构表征证实,该催化剂提高了电还原CO2制CH4的性能,在−500 mA cm−2和−1000 mA cm−2下,FECH4分别达到87.06±3.22%和80.21±1.01%,分别比CuN4高3倍和10倍。在MEA电解槽中以500 mA cm-2电流密度稳定运行25 h后,活性衰减仅小于3%。DFT计算表明,自修复机制优化了中间吸附和电子分布。该研究方法能够在工业条件下实现多电子的高效转移,提高单原子催化剂的稳定性。
2
背景介绍
电催化CO₂还原制CH4反应涉及8电子8质子转移过程,中间体种类多,对电子和质子协同转移要求高。在局部高浓度H⁺环境下,催化剂需具备高活性和结构稳定性。Cu单原子催化剂在高质子浓度下,Cu-N键易被*H攻击,导致结构被破坏,引发副反应,降低了CH₄选择性。采用Cu-O配位能缓解这些问题,氧较高的电负性能够抵御质子的攻击。然而,这会导致电子分布不平衡,限制Cu-O配位效果。结合Cu-N和Cu-O的优势,原位构建杂化配位结构,例如Cu-N/O,通过外部刺激诱导Cu–N键部分断裂,再利用耐酸金属氧化物作为配位配体,通过形成Cu-O键重新配位Cu单原子催化剂中心。Cu-N/O杂化配位结构可能在局部结构重构过程中获得出色的催化性能和结构稳定性。
3
图文解析

图1.(a) 析氢反应诱导的结构重建示意图。原始状态下和经析氢反应后的Cu箔、CuO、ZrO2/CuN4的(b) Cu K边原位XANES光谱及(c) R空间傅里叶变换EXAFS光谱。(d) 原始状态和析氢反应处理后ZrO2/CuN4的Raman光谱。(e) 对比经析氢反应处理后ZrO2/CuN4的CuK边XANES光谱与CuN1O2、CuN2O1和CuN3理论计算光谱。(f) ZrO2/CuN4在原始状态和析氢反应处理后Cu 2p和(g) N 1s的XPS光谱。(h) ZrO2/CuN4在吸附氢原子前后的相对能量图。(i) 在300 K下持续10 ps的AIMD模拟中,ZrO2/CuN1O2随时间变化的温度与能量曲线,插图是原始和最终状态结构。
本研究通过设计ZrO2团簇/Cu单原子催化剂复合结构,实现了Cu单原子催化剂在电还原条件下的自发配位重构。由MOF材料PCN-222负载Cu原子作为催化剂基底,碳骨架为后续通过配位锚定Cu单原子催化剂提供丰富的卟啉位点,形成PCN-222(Cu)。将PCN-222(Cu)在管式炉中以10°C/min的升温速率在Ar气氛下于750°C下热处理2 h,然后自然冷却至室温,制备ZrO2/CuN4。
基于ZrO2/CuN4复合结构,采用HER处理诱导结构重构,如图1a所示,氢自由基攻击N原子,导致Cu-N键被削弱和部分断裂,配位不饱和的Cu原子与邻近ZrO₂簇上O原子自发配位,形成新的稳定的混合配位结构ZrO₂/CuN1O₂。原位XAFS谱分析表明,经HER处理后,Cu的K边吸收边向低能量方向移动(图1b),表明Cu的价态降低,从约+1.62降至约+1.51,电子结构发生变化。在~2.2 Å处没有出现Cu-Cu键的信号,证明Cu始终保持单原子状态,没有团聚。~1.5 Å处的主峰对应Cu-N/O配位,其强度在经HER处理后减弱(图1c),表明第一配位壳层的配位数减少,Cu-N键发生断裂。对拉曼光谱分析表明(图1d),经HER处理后,Cu原子的Cu-N键信号不变,在~630 cm⁻¹处出现一个新的峰,归属于Cu-O键的伸缩振动,说明O原子成功配位到Cu中。将实验测得的XANES谱图与CuN₃,CuN₂O₁,CuN₂O₂的理论计算谱图进行对比(图1e),实验数据与CuN1O₂构型的理论模拟谱图吻合最好,说明重建后的主要结构是CuN1O₂。
比较经HER处理前后Cu单原子催化剂的Cu 2p和N 1s XPS光谱,经HER处理后,Cu 2p₃/₂的结合能从933.3 eV移至932.5 eV(图1f),证实Cu价态降低,与XANES表征结果一致。N 1s XPS光谱在~399.5 eV处出现一个新的N-H峰(图1g),说明*H攻击N原子并形成N-H键,从而导致Cu-N键断裂。通过DFT计算结构重建过程中的能量变化,如图1h所示。在没有*H吸附时,从CuN₄直接转换为CuN₂O₂的能垒较高,反应难以进行。当*H吸附在N原子上后,反应能垒显著降低,仅需0.5 eV,并且形成CuN1O₂的能量远低于初始状态,表明该过程在热力学上是自发进行,*H在触发重建中具有关键作用。在300 K下持续10 ps的分析动力学模拟结果显示,CuN1O₂的局部配位结构没有被破坏,证明该结构的热力学稳定性良好。
测试结果分析

图2.CuN4与CuN1O2在1.0 M KOH、298 K下的CO2电化学还原性能对比,以及催化反应前后的材料表征分析。(a) CuN4与(b)CuN1O2的CO2电还原性能对比图。(c) CuN1O2和CuN4催化剂的CH4分电流密度及CuN1O2在碳基产物中的甲烷选择性。(d) 对比本工作与已报道的CO2电催化制甲烷体系的性能。(e) CuN4和(f) CuN1O2催化剂反应前后Cu 2p XPS光谱。(g) 基于ICP表征,对比CuN1O2与CuN4经长周期测试后的铜负载流失率。(h) CuN4在不同工作电位下的原位拉曼光谱演化。(i) 未经HER活化的CuN1O2在CO2RR过程中的动态拉曼光谱。(j) MEA构型中CuN1O2在-500 mA cm⁻²电流密度下持续25 h稳定性测试,测试过程中h-j图数据均未进行iR校正。
在配有气体扩散电极的三电极流通池中进行CO2电还原性能测试,反应体系采用99.99%高纯CO2气体与1 M KOH电解液构成气-液界面环境。为简洁起见,在以下催化性能的讨论中,催化剂将被称为主催化位点结构,省略ZrO2。图2a和图2b分别为CuN₄和CuN1O₂催化剂在不同电流密度下的产物法拉第效率。CuN₄在-500 mA cm⁻²下,FECH₄仅为27.8%,在工业级电流密度-1000 mA cm⁻²下,FECH₄暴跌至8.4%。同时有大量H₂和CO副产物。而CuN1O₂在-500 mA cm⁻²下,FECH₄高达87.3%;即使在-1000 mA cm⁻²下,FECH₄仍保持80.21%。CuN1O₂在所有碳产物中,对CH₄的选择性超过99%,几乎将所有被还原的碳都变成目标产物CH₄,如图2c所示。对比两种催化剂生成CH₄的分电流密度,CuN1O₂的jCH₄远高于CuN₄。
在-1000 mA cm-2电流密度下,使用XPS和元素绘图分析负载在气体扩散电极上的CuN4和CuN1O2反应后的样品,并对反应后的电解质进行ICP测量。CuN₄反应后(图2e),Cu信号显著减弱,这表明不稳定的CuN4结构在高电流密度下经历了Cu单原子催化剂溶解过程,这解释了CO2RR性能随电流密度增加而迅速下降的原因。相反,CuN1O2中反应前和反应后样品的Cu 2p XPS信号几乎不变,证明其结构高度稳定,使其能够在高电流密度下保持高法拉第效率而不降解(图2f)。ICP结果证实,CuN4结构中83.2%的Cu原子脱离到反应后的电解质中,而CuN1O2结构中的Cu原子脱离低于检测限(图2g)。这些发现表明,在没有预先HER处理的情况下,CuN4结构在CO2RR之前没有经历结构重构转变,导致Cu原子溶解。为验证这一假设,对未经HER预处理的CuN₄催化剂直接进行CO₂RR,在不同电位下仅能检测到Cu-N信号,没有Cu-O信号,如图2h所示,说明在没有*H的情况下,无法自发形成CuN1O₂结构。对经过HER预处理后的催化剂进行CO₂RR,Cu-N和Cu-O信号共存,在整个测试电位范围内保持稳定,如图2i所示。这表明HER预处理成功地诱导了Cu单原子催化剂的原位配位重构,并且重构的Cu-N/O杂化配位结构在整个CO2RR过程中保持稳定。将CuN1O2催化剂置于膜电极电解池中,在-500 mA cm⁻²的高电流密度下连续运行25 h(图2j),FECH₄始终保持在80%以上,且电池电压没有明显升高。

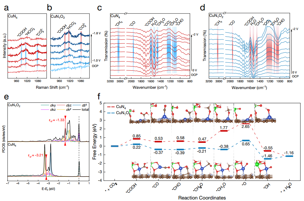
图3.机理表征和密度泛函理论计算。(a) CuN4和(b)CuN1O2在298 K下在不同电势下CO2RR期间的原位拉曼光谱。(c) CuN4和(d) CuN1O2在298 K下,在不同电势下CO2RR期间的原位SEIRAS光谱。(e) 计算CuN4和CuN1O2的投影态密度。(f) CuN4和CuN1O2上CO2还原为CH4途径的自由能图。a-d中所施加的电势未应用iR校正。
为阐明CuN1O2与CuN4催化剂在CO2电还原性能上的显著差异,本研究将原始CuN4样品分为未经HER预处理与经过HER预处理的对照组。通过耦合原位表面增强拉曼光谱与表面增强红外吸收光谱,实时监测不同催化剂在CO2还原过程中的关键中间物种动态演化。图3a显示,CuN4催化剂表面*COOH中间体的特征拉曼峰(~990 cm⁻¹)强度随外加电位负移,呈现先升高后降低的演化规律,这表明在高电流密度条件下该催化活性位点的反应效能显著衰减。图3b中CuN1O2的拉曼信号显示出相反趋势,信号强度随着还原电位变负而增加,表明反应速率加快。此外,CO2甲烷化过程中的质子被消耗可能导致局部HCO3-浓度升高。在图3a和图3b中,CuN4在1015 cm-1处的*HCO3-信号下降表明催化性能降低,而CuN1O2的HCO3-信号上升反映活性增强。
通过原位SEIRAS光谱测试详细监测CO₂电还原为CH₄过程中的关键中间体,如图2c、2d所示。在约1232 cm−1附近的峰归因于CO2在活性位点上的吸附和形成*CO-2的第一电子转移步骤。在~1588 cm−1(*COOH)、~1960 cm−1(*CO)、~1054 cm−1(*CHO)、~1460 cm−1(*CH2O)和~1110 cm−1(*CH3O)处的峰代表了CO₂电还原为CH₄过程中的关键中间体。在3025 cm-1处的峰对应于最终产物CH4,。基于鉴定的中间体,确认CuN4和CuN1O2遵循相同的反应途径:*CO2→*COOH→*CO→*CHO→*CH2O→*CH3O→*CH4。对于CuN4(图3c),IR信号最初上升然后下降,而对于CuN1O2(图3d),信号强度随着施加更多的负电位而连续增加,与拉曼光谱结果一致。上述原位结果共同表明,CuN4结构在更负的电位下催化性能逐渐变差,归因于其本征结构不稳定,导致活性位点损失。相比之下,CuN1O2在较低的还原电位下催化活性得以保持,与其观察到的结构稳定性一致,这表明其具有潜在的工业应用价值。
通过投影态密度计算从电子结构层面揭示活性差异原因,如图3e所示。计算Cu的d带中心,CuN₄的d带中心位于-3.21 eV,离费米能级较远;CuN1O₂的d带中心上移至-1.33 eV,更靠近费米能级,d带中心上移意味着Cu的d电子更活跃,与反应中间体的相互作用更强,有利于优化中间体的吸附能,从而加速反应。从热力学角度比较整个反应路径的难易程度,并确定决速步骤,如图3所示。CuN1O₂(实线)上所有反应步骤的能垒普遍低于CuN₄(虚线),表明整个反应在热力学上更容易进行。对于CuN1O₂,决速步骤是*CH₃O→CH₄+*O,能垒为1.03 eV。对于CuN₄,决速步骤是*CH₂O→*CH₃O,能垒为1.30 eV。这解释了为什么CuN1O2在反应期间表现出更快的催化效率。
原位实验细节
原位表面增强红外吸收光谱实验细节
使用由北京中研环科科技有限公司提供的配有MCT/B检测器和EC-ATR-H附件的Bruker B110 R光谱仪进行原位表面增强红外吸收光谱测试。使用三电极原位池,AgCl/Ag电极和铂丝分别作为参比电极和对电极,采用半圆柱形硅基底表面沉积的金膜作为工作电极。以0.5 M KHCO3溶液为电解液体系,在测试过程中持续通入CO2维持气液界面饱和状态。实验体系采用电化学工作站与电解池联用,所有光谱数据采集时设定4 cm⁻¹光谱分辨率,并通过64次扫描累加以提升信噪比。
原位表面增强拉曼光谱实验细节
采用配备785 nm激光器的HORIBA LabRam HR Evolution型拉曼光谱仪,配合商用C031-S,Gaoss Union型原位拉曼电解池进行原位拉曼测试,其操作参数与电化学性能测试系统保持一致。采用负载金纳米颗粒复合催化剂的碳纸作为工作电极,AgCl/Ag电极与石墨棒电极分别作为参比电极和对电极。拉曼光谱采集设定30 s积分时间,并进行2次重复扫描以确保数据可靠性。
原位X射线吸收精细结构表征实验细节
用自制的PMMA样品池,AgCl/Ag电极和铂片分别作为参比电极和对电极。工作电极采用涂有催化剂的碳纸,电解液为1 M KOH,工作电极窗口采用Kapton胶带密封,在工作电位下采用荧光模式进行测试。
4
结 论
本研究通过将邻近ZrO2团簇与Cu单原子进行空间耦合,并在CO2还原反应前进行析氢反应预处理,诱导铜原子与ZrO2表面氧物种发生自发再配位,最终构建高效稳定性的ZrO2/CuN1O2单原子催化剂。该催化剂在−500 mA cm−2下FECH4达到87.06±3.22%,在−1000 mA cm−2下FECH4为80.21±1.01%,分别比原始的Cu-N4单原子催化剂提高3倍和10倍。本研究不仅验证了配位重构过程的可行性,更从原子尺度揭示了结构演变与催化活性增强的内在作用机制。
Shen W, Gao X, Liu Q, et al. Self-healing Cu single-atom catalyst for high-performance electrocatalytic CO2 methanation[J].Nature Communications, 2025,16(1):7943.
DOI:10.1038/s41467-025-63274-9
https://doi.org/10.1038/s41467-025-63274-9
北京中研环科科技有限公司
电话/传真:010-83601911 总部地址:北京市丰台区科学城星火路10号2幢7层716
技术支持: 010-83601911 公司邮箱:hp@bjscistar.com
邮 编: 100070 公司网址: www.bjscistar.com